网站首页
BIOplastics® 耗材
FD 产品
常规产品
激光打印产品
CYCLERtest® 检测
CYCLERtest® 温度检测
CYCLERtest® 荧光检测
解决方案
解决方案
应用实例
资料中心
关于我们
公司介绍
工艺及品质
资质及专利认证
联系我们
联系
登陆
注册
EN
解决方案
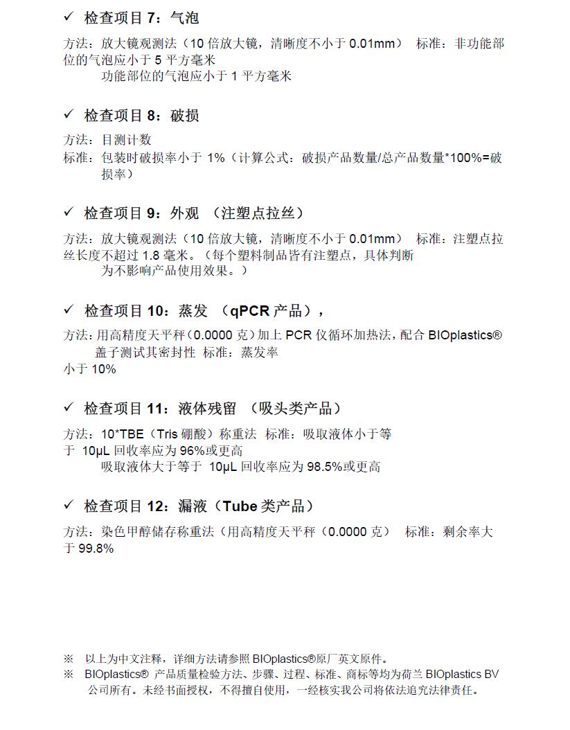
BIOplastics®产品质检标准
以上标准均来源于:
BIOplastics
®
产品出厂QC标准(英文原版).pdf
电话
实时对话
二维码
促销活动
实时对话
索要样品
咨询
检测仪器